以太网自协商机制--双绞线自协商(十四)
双绞线自协商总结篇(一)

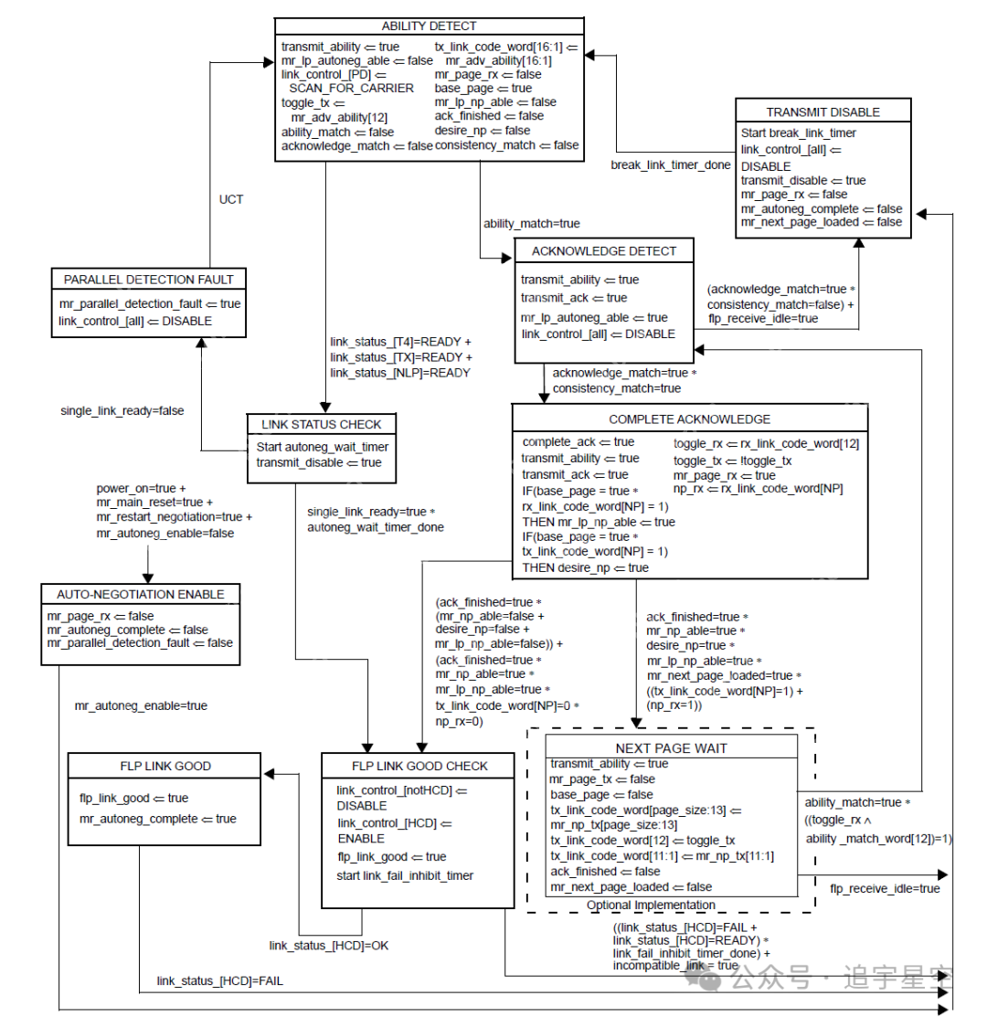
自协商仲裁功能
理解双绞线自协商机制的关键在于自协商仲裁状态机。本文将通过几个常见的应用场景简要解析这一部分。如果希望更深入了解细节,请自行查阅IEEE 802.3相关章节。
自协商仲裁状态机状态图

异常场景1
A端启用自协商功能,单端悬空后执行上电操作。
A端的状态机流程:
进入状态“AUTO-NEGOTIATION ENABLE”;
进入状态“TRANSMIT DISABLE”(设置break_link_timer为1.2s到1.5s,并启用它);
事件break_link_timer_done;
进入状态“ABILITY DETECT”;[此状态为最终稳定态]
在“ABILITY DETECT”状态中,以transmit_link_burst_timer(默认值为5.7ms到22.3ms,一般为14ms)为周期持续通过PairA管脚发送FLP Base Page Bursts。
异常场景2
A端启用自协商功能,B端关闭自协商功能,先连接好双绞线,然后执行上电操作。
A端的状态机流程:
进入状态“AUTO-NEGOTIATION ENABLE”;
进入状态“TRANSMIT DISABLE”(设置break_link_timer为1.2s到1.5s,并启用它);
事件break_link_timer_done;
进入状态“ABILITY DETECT”;
[因为B端自协商关闭,ability_match永远为false];
事件linkstatus[TX]=READY(B端为100M)或
事件linkstatus[NLP]=READY(B端为10M);
进入状态“LINK STATUS CHECK”(设置autoneg_wait_timer为0.5s到1s,并启用它);
事件autoneg_wait_timer_done 且
single_link_ready=true;
进入状态“FLP LINK GOOD CHECK”;
事件linkstatus[HCD]=OK
(B端为100M时,HCD为100BASE-TX半双工;B端为10M时,HCD为10BASE-T半双工);
进入状态“FLP LINK GOOD”;[此状态为最终稳定态]
B端的状态机流程:
由于B端自协商关闭,与自协商仲裁状态机无关,这里不再赘述。
异常场景3
A端启用自协商功能(千兆PHY),B端启用自协商功能(千兆PHY),先连接好4芯双绞线(pin4,5,7,8无双绞线),然后执行上电操作。
A端的状态机流程:
进入状态“AUTO-NEGOTIATION ENABLE”;
进入状态“TRANSMIT DISABLE”(设置break_link_timer为1.2s到1.5s,并启用它);
事件break_link_timer_done;
/进入Base Page协商阶段/
进入状态“ABILITY DETECT”;
事件ability_match=true
(A,B互相FLP Base Page交互后);
进入状态“ACKNOWLEDGE DETECT”;
事件ability_match=true
(A,B互相FLP Base Page(ACK=1)交互后);
进入状态“COMPLETE ACKNOWLEDGE”;
/进入Next Page协商阶段/
/Next Page-Message/
事件ack_finished=true 且
mr_np_able=true 且
desire_np=true 且
mr_lp_np_able=true 且
mr_next_page_loaded=true 且
((tx_link_code_word[NP]=1) 或
(np_rx=1));
进入状态“NEXT PAGE WAIT”;
事件ability_match=true 且
((toggle_rx XOR ability_match_word[12])=1);
进入状态“ACKNOWLEDGE DETECT”;
事件ability_match=true
(A,B互相FLP Next Page(ACK=1)交互后);
进入状态“COMPLETE ACKNOWLEDGE”;
/Next Page-Unformatted-1/
事件ack_finished=true 且
mr_np_able=true 且
desire_np=true 且
mr_lp_np_able=true 且
mr_next_page_loaded=true 且
((tx_link_code_word[NP]=1) 或
(np_rx=1));
进入状态“NEXT PAGE WAIT”;
事件ability_match=true 且
((toggle_rx XOR ability_match_word[12])=1);
进入状态“ACKNOWLEDGE DETECT”;
事件ability_match=true
(A,B互相FLP Next Page(ACK=1)交互后);
进入状态“COMPLETE ACKNOWLEDGE”;
/Next Page-Unformatted-2/
事件ack_finished=true 且
mr_np_able=true 且
desire_np=true 且
mr_lp_np_able=true 且
mr_next_page_loaded=true 且
((tx_link_code_word[NP]=1) 或
(np_rx=1));
进入状态“NEXT PAGE WAIT”;
事件ability_match=true 且
((toggle_rx XOR ability_match_word[12])=1);
进入状态“ACKNOWLEDGE DETECT”;
事件ability_match=true
(A,B互相FLP Next Page(ACK=1)交互后);
进入状态“COMPLETE ACKNOWLEDGE”;
/FLP交互结束/
事件(ack_finished=true 且
(mr_np_able=false 或
desire_np=false 或
mr_lp_np_able=false)) 或
(ack_finished=true 且
mr_np_able=true 且
mr_lp_np_able=true 且
tx_link_code_word[NP]=0 且
np_rx=1);
进入状态“FLP LINK GOOD CHECK”(设置link_fail_inhibit_timer为0.75s到1s,并启用它);
[HCD为1000BASE-T全双工。因为MDI侧RJ45接口的PairC,PairD没有连接,1000BASE-T link完整性测试无法通过,“linkstatus[HCD]=OK”永远无法满足];
事件((linkstatus[HCD]=FAIL 或
linkstatus[HCD]=READY) 且
link_fail_inhibit_timer_done)或
incompatible_link=true;
进入状态“TRANSMIT DISABLE”(设置break_link_timer为1.2s到1.5s,并启用它);
事件break_link_timer_done;
/进入Base Page协商阶段/
/进入Next Page协商阶段/
/FLP交互结束/
/进入Base Page协商阶段/
/进入Next Page协商阶段/
/FLP交互结束/
……
一直在上述状态中循环,始终无法建立正确链接。
B端的状态机流程与A端基本相同,这里就不赘述了。
这里可能有读者会质疑,我们使用了4芯网线实现了两个千兆PHY的100BASE-TX模式的正确连接。笔者在这里解释一下,笔者异常场景3的分析过程是基于完全硬件无软件参与的PCS的自协商仲裁状态机。读者们遇到的场景,往往是计算机网卡驱动或者交换机的端口管理软件主动参与了“自协商广告能力设置和Base Page的NP比特设置”,从而在该场景下的百兆正确连接。
正常场景1
A端启用自协商功能(千兆PHY),B端启用自协商功能(千兆PHY),先连接好8芯双绞线,然后执行上电操作。
A端的状态机流程:
进入状态“AUTO-NEGOTIATION ENABLE”;
进入状态“TRANSMIT DISABLE”(设置break_link_timer为1.2s到1.5s,并启用它);
事件break_link_timer_done;
/进入Base Page协商阶段/
进入状态“ABILITY DETECT”;
事件ability_match=true
(A,B互相FLP Base Page交互后);
进入状态“ACKNOWLEDGE DETECT”;
事件ability_match=true
(A,B互相FLP Base Page(ACK=1)交互后);
进入状态“COMPLETE ACKNOWLEDGE”;
/进入Next Page协商阶段/
/Next Page-Message/
事件ack_finished=true 且
mr_np_able=true 且
desire_np=true 且
mr_lp_np_able=true 且
mr_next_page_loaded=true 且
((tx_link_code_word[NP]=1) 或
(np_rx=1));
进入状态“NEXT PAGE WAIT”;
事件ability_match=true 且
((toggle_rx XOR ability_match_word[12])=1);
进入状态“ACKNOWLEDGE DETECT”;
事件ability_match=true
(A,B互相FLP Next Page(ACK=1)交互后);
进入状态“COMPLETE ACKNOWLEDGE”;
/Next Page-Unformatted-1/
事件ack_finished=true 且
mr_np_able=true 且
desire_np=true 且
mr_lp_np_able=true 且
mr_next_page_loaded=true 且
((tx_link_code_word[NP]=1) 或
(np_rx=1));
进入状态“NEXT PAGE WAIT”;
事件ability_match=true 且
((toggle_rx XOR ability_match_word[12])=1);
进入状态“ACKNOWLEDGE DETECT”;
事件ability_match=true
(A,B互相FLP Next Page(ACK=1)交互后);
进入状态“COMPLETE ACKNOWLEDGE”;
/Next Page-Unformatted-2/
事件ack_finished=true 且
mr_np_able=true 且
desire_np=true 且
mr_lp_np_able=true 且
mr_next_page_loaded=true 且
((tx_link_code_word[NP]=1) 或
(np_rx=1));
进入状态“NEXT PAGE WAIT”;
事件ability_match=true 且
((toggle_rx XOR ability_match_word[12])=1);
进入状态“ACKNOWLEDGE DETECT”;
事件ability_match=true
(A,B互相FLP Base Page(ACK=1)交互后);
进入状态“COMPLETE ACKNOWLEDGE”;
/FLP交互结束/
事件(ack_finished=true 且
(mr_np_able=false 或
desire_np=false 或
mr_lp_np_able=false)) 或
(ack_finished=true 且
mr_np_able=true 且
mr_lp_np_able=true 且
tx_link_code_word[NP]=0 且
np_rx=1);
进入状态“FLP LINK GOOD CHECK”(设置link_fail_inhibit_timer为0.75s到1s,并启用它);
事件linkstatus[HCD]=OK
(HCD为1000BASE-T全双工);
进入状态“FLP LINK GOOD”;[此状态为最终稳定态]
B端的状态机流程与A端基本相同,这里就不赘述了。
这里笔者抛砖引玉一下,千兆双绞线自协商正常完成需要多少时间呢?MultiGBASE-T自协商正常完成又需要多少时间呢?
FLP示波器测量
当双绞线PHY单端悬空时,自协商双方持续性周期性发送FLP-BasePage。双方完成BasePage的“ACKNOWLEDGE DETECT”和“COMPLETE ACKNOWLEDGE”状态机之后,才会进入Next Pages(千兆PHY)/Extended Next Pages(MultiGBASE-T PHY)交互阶段。所以当双绞线的端口单端悬空时,用示波器测量PairA(RJ45的pin1,2)的FLP波形,用户永远只能抓到BasePage的内容(即使是千兆PHY/ MultiGBASE-T PHY,也无法抓到Next Pages/Extended Next Pages的波形,因为单端悬空时“自协商仲裁状态机”永远在“ABILITY DETECT”态)。
笔者这里提个问题,只给你一台示波器和一台交换机,能否判断出这台交换机的PHY的类型吗?(FE PHY ? GE PHY ? MultiGBASE-T PHY?)
重新自协商功能
在双绞线双方已经建立正确链接的情况下,双绞线的任何一端改变自协商的广告能力并不会自动重新执行自协商的过程。需要执行下面的任一动作,新设置的自协商广告能力方可通过重新自协商而生效(以博通的MultiGBASE-T PHY BCM84891L举例):
Software reset (7.0.15,7.65504.15),软件设置为1,然后软复位完成(寄存器会自动恢复为0),接着PHY硬件会按照最新的自协商广告能力重新进行协商。
Restart Auto-Negotiation (7.0.9,7.65504.9),软件设置为1,然后PHY硬件会按照最新的自协商广告能力重新进行协商,协商完成后寄存器会自动恢复为0。
Auto-Negotiation Enable bit toggles (7.0.12,7.65504.12),软件设置为0,然后设置为1,接着PHY硬件会按照最新的自协商广告能力重新进行协商。
管理员手动地将双绞线重新插拔一次,接着PHY硬件会按照最新的自协商广告能力重新进行协商。
双绞线自协商总结篇未完待续……
<< 上一篇
网友留言(0 条)