神探诡事录新手必修课 战力铁三角的终极养成指南
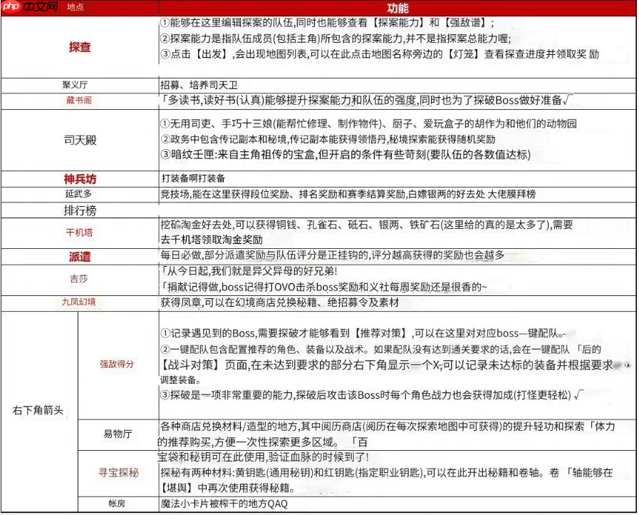
在《神探诡事录》的玄奇世界中,无论你是破解迷案、挑战诡塔,还是征战竞技场,真正的底气永远来自队伍的战力底蕴!而支撑这份战力的核心,正是三大关键系统:角色阵容、秘籍修炼与装备锻造。这三者背后,分别对应着探案基地的三大核心建筑——聚义厅、藏书阁与神兵坊,构成你变强路上不可动摇的“战力铁三角”!



一、聚义厅:司天卫的统御中枢
核心作用:招募精英探员(司天卫)并进行全方位培养。
等级关联机制:
聚义厅等级 → 开启更多司天卫席位
聚义厅等级 → 提升司天卫等级上限
核心资源:沉香木!
每日资源获取三大途径:
地图探索:边走边收,轻松积累
日常委托:稳定产出,不容错过
派遣任务:离线挂机,自动获取材料
养成守则:三项任务每日清空,确保沉香木供应不断!


二、藏书阁:智慧探案的知识殿堂
秘籍中心:汇聚六大职业专属探案秘籍,品阶越高,升级潜力越大。
核心材料:领悟丹
基础升级方式:消耗五色领悟丹
获取方式:传记副本(每日3次免费,必刷!)、活动奖励、任务掉落——点滴积累,稳步进阶!
进阶突破材料:残页与领悟心得
主要来源:寻宝探秘(需消耗秘钥)
隐藏机制:重复获得的秘籍将自动转化为残页,资源不浪费,越抽越值!
资源建议:可适度购买秘钥(尤其推荐“撕天剑”玩家重点关注)
红卡优势:抽取红色品质司天卫,立即解锁专属传记副本——资源稳定+剧情沉浸,双重收益!
三、神兵坊:神兵利器的锻造圣地
装备核心:图纸!
获取双通道:
推进主线剧情:每破一案,解锁新图纸
提升锻造等级:通过研究图纸或使用锻造心得获取经验
神兵赐福:神秘增益系统!
触发方式:打造装备时随机激活
成长机制:
打造次数 → 提升锻造等级
锻造等级 → 提升赐福等级
赐福等级 ↑ → 增强赐福效果
养成关键:多打造装备,同步拉升锻造与赐福等级!
新手每日行动指南
✅ 聚义厅:完成地图探索扫荡、清空日常委托、派遣任务全挂满(沉香木稳拿!)
✅ 藏书阁:刷完3次免费传记副本(领悟丹到手!),积极参与各类领悟丹活动
✅ 神兵坊:推进主线获取图纸,持续打造装备,激活并提升神兵赐福
掌握这“战力铁三角”的运作逻辑,科学规划每日资源流转——你的司天卫团队将从初出茅庐的新手探员,迅速成长为震慑邪祟、名震江湖的传奇神探!立即踏入《神探诡事录》,以谋略与坚持,书写属于你的破案史诗!
<< 上一篇
下一篇 >>
网友留言(0 条)